
Cape Cod Community Land Trust and Land Bank Real Estate Strategy
Description
Like all Boston area communities, Cape Cod has been dealing with a mounting regional housing crisis, but the Cape’s housing challenges are made all the more acute and complex by the distortions of being an in-demand vacation community with many second homes and vacation rentals. The Cape Cod Commission has worked with Outwith Studio and Utile on their Regional Housing Strategy and associated support tools like model zoning bylaws and form-based code framework over the last few years. This project was the latest spin-off of that larger effort, and focused on developing a plan and real estate strategy that could guide the formation of a regional housing land bank and/or community land trust to facilitate the kind of housing development that is sorely needed for the Cape to overcome its housing production gaps.

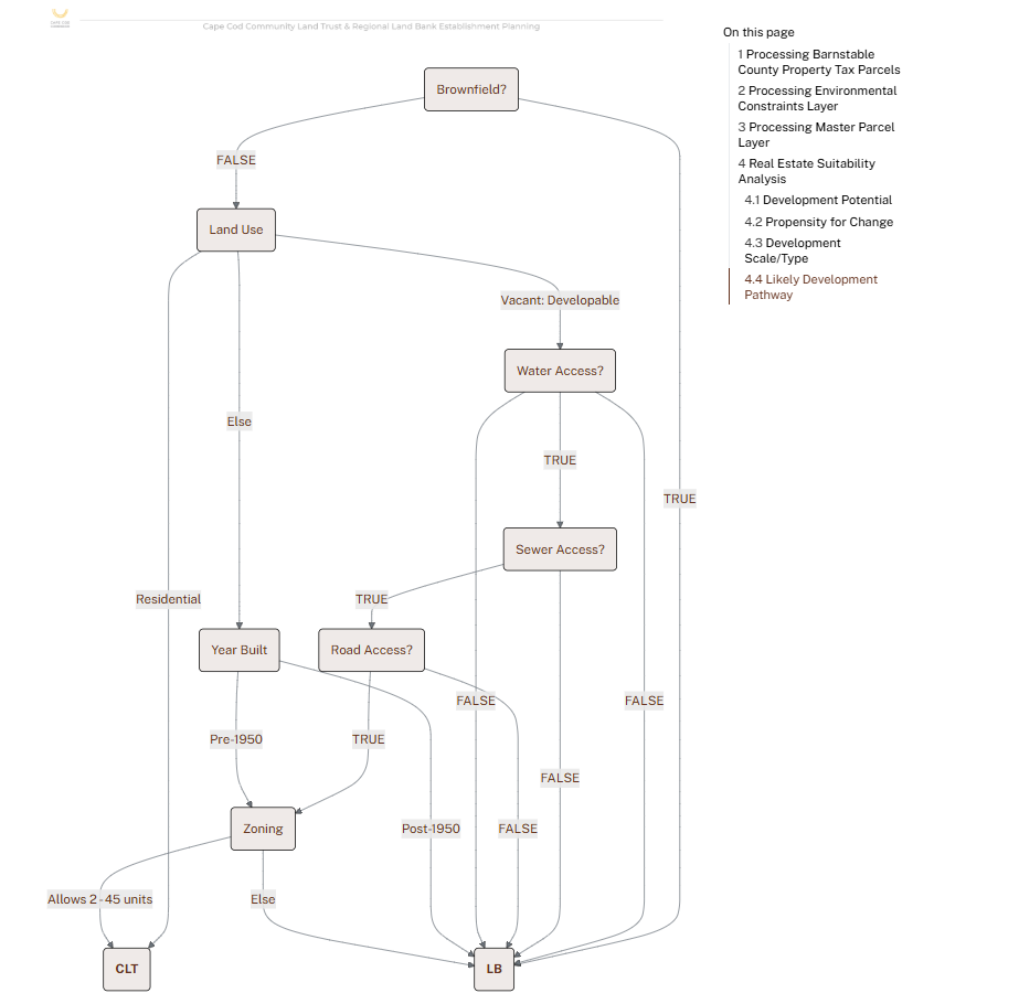
Building on prior housing suitability analysis and Grow Smart Cape Cod tools, Utile developed a map-based web application with extensive supporting documentation that centralized the information needed to inform early decision making when a future entity is deciding whether or not to pursue acquisition of a property. Because the Cape has very few remaining obvious housing development opportunities, the analysis and user interface of the tool was designed to help individuals determine if the potential of a given parcel was great enough to justify overcoming presumed challenges and barriers to housing development. The tool was constructed to be more transparent and descriptive than prior analysis and tools in order to facilitate easy access to all the key factors to support more opportunistic decision making based on suitability for housing, propensity for change, development capacity, and likely development pathway.